How To Draw Shizuka Step By Step
How To Draw Shizuka From Doraemon Youtube
How To Draw Shizuka From Doraemon Movie Easy Step By Step
Repost How To Draw Shizuka Minamoto Steemit
Doraemon Drawing Suzuka Picture 1083904 Doraemon Drawing Suzuka
Doraemon Drawing At Paintingvalley Com Explore Collection Of
Doreamon Information Draw It Eazy
Learn How To Draw Shizuka From Doraemon Doraemon Step By Step
New Drawing Video Shizuka Nobita Hand Art Drawing Facebook
How To Draw Doraemon The Easy And Clear Guide For Drawing
مدیا پوش Learn Makeup Face
How To Draw Shizuka Cute Archives How To Draw Step By Step
Sell Pencil Sketch Of Doreamon Shizuka By Annmaryalex
How To Draw Shizuka Step By Step By Laor Arts Video Dailymotion
How To Draw Shizuka From Doraemon Bodraw Youtube
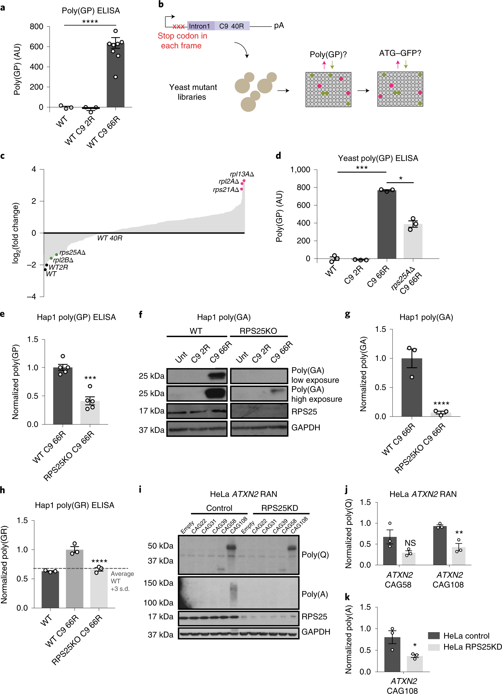
Rps25 Is Required For Efficient Ran Translation Of C9orf72 And
Shizuka From Doraemon With Promarkers Speed Drawing Flickr
Nobita And Shizuka Happy Wedding By Doraemonbasil On Deviantart
How To Draw Shizuka From Doraemon Step By Step Easy Drawing
How To Draw Nobita And Shizuka Hazel Press
Doraemon Drawing At Getdrawings Free Download
Shizuka From Doraemon Drawingnow
How To Draw Shizuka From Doraemon Step By Step Youtube
Draw How To Draw Shizuka Easy Way How To Draw Shizuka Easy Way

0 Response to "How To Draw Shizuka Step By Step"
Post a Comment